
聲明:本文所指老賴,是指拖欠借款不還或者有能力履行而拒絕履行法院生效判決的義務,民間所稱呼的老賴,與姓氏無關。
俗話說“有人的地方就有江湖,有江湖的地方就有債務,有債務的地方就有老賴”。
哥雖不在江湖,但江湖依然流傳哥的傳說。
人分三六九等,肉有五花三層,老賴也是有級別區分的。
初級老賴特點:欠錢不多,臉皮薄,道行也淺,貸款機構電話催收,法律起訴、征信黑名單後,立馬還錢。
中級老賴特點:有還錢的意願,但實在是還不了錢,只能躲,整天擔驚受怕,隨時處在崩潰的邊緣。
高級老賴特點:表面笑嘻嘻,一定還,一定還,最近在運轉,手頭緊,內心os:憑本事借的錢,為啥要還?
頂級老賴特點:還錢?不存在的。人生苦短,及時行樂,繼續借錢,享受生活。
面對詭計多端、狡兔三窟的老賴,怎麼樣挖掘出其隱藏的財產線索,推動執行的進程呢?
首先,弄清楚可被執行的財產都有哪些?
動產(汽車、傢俱、電器等等,能賣成錢的都算上吧)、不動產(房屋、商鋪、具有使用權的土地等等,拿不走但能折成價的)、現金、股權投資(上市公司股票、權證、包括金融債券、企業債券)、債權、其他應收賬款、無形資產(包括商標權、專利權、著作權等)。
其次,從哪些途徑查清被執行人財產呢?
在執行過程中,被執行人往往會有隱匿、轉移財產的行為,有的甚至在訴訟之前就早早把財產轉移,這是造成執行難的重要原因。由於法院執行人員人少案多,在申請保全、執行的時候法院往往要求申請人提供被執行人的財產線索,申請人掌握一些查找技巧非常重要。
一是從經濟往來線索中查找:
申請人和被執行人簽訂的合同、往來函件、傳真,被執行人的網站,以及在經濟往來過程中所瞭解的被執行人的住址或辦公地點、聯繫方式、動產、不動產及各種收益、債權、銀行帳號等基本情況、財產保全的情況以及證明材料、被執行人的行蹤等等,發現隱匿財產的線索。
二是從被執行人處取得財產線索:
套取、跟蹤被執行人(法人)的出納,發現其帳戶上有錢的開戶行;追蹤被執行人門前經常停放的車輛;關注被執行人單位或家庭住址附近的銀行。
還有一招有時會起到關鍵作用:懸賞舉報!
三是委託律師查詢:
通過律師查詢簡單快捷,合法合規,可以查明以下資訊:
工商檔案查詢借款人開戶行、帳戶、帳號,股權、子公司、分公司、股東身份證號碼、居住地址、驗資報告股東出資是否虛假、到位,有無抽逃出資;被執行人繳納水費、電費、稅款情況;知識產權的相關情況;不動產的位置、產權使用狀況等;名下登記車輛情況。
四是協助法院調查或申請人民法院簽發財產調查令:
法院執行局人手就那麼幾個,每天案子一大堆,法官們也要吃飯睡覺,不可能把所有精力都放在你一個案子上,所以,有些時候,申請人要主動發現財產線索,協助法院搞好財產調查。
五是網路虛擬交易帳戶資產查詢:
最高人民法院、中國銀行業監督管理委員會關於聯合下發《人民法院、銀行業金融機構網路執行查控工作規範》的通知,2016年2月底前網路查控功能上線,人民法院對被執行人的銀行帳戶、銀行卡、存款及其他金融資產採取查詢、凍結、扣劃等執行措施,可以通過專線或金融網路等方式與金融機構進行網路連接,向金融機構發送採取查控措施的數據和電子法律文書,接收金融機構查詢、凍結、扣劃、處置等的結果數據和電子回執。尤其是近年來,支付寶、移動支付、微信支付等網路虛擬交易帳戶中的資金執行成功的案例越來越多,查封、凍結網路虛擬交易帳戶中的資金將會成為執行工作中的一項常態化措施。
六是執行階段追加被執行人:
擴大查詢範圍。關注被執行人與他人共有的財產,以及已設置擔保或其他優先權的財產等等。
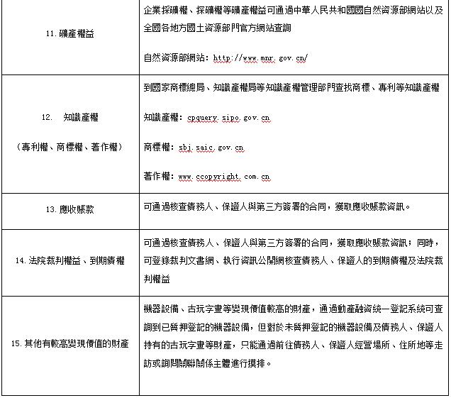
接下來:我們看看銀行催收涉及較為普遍的15類財產類型及其查找辦法(可參考)



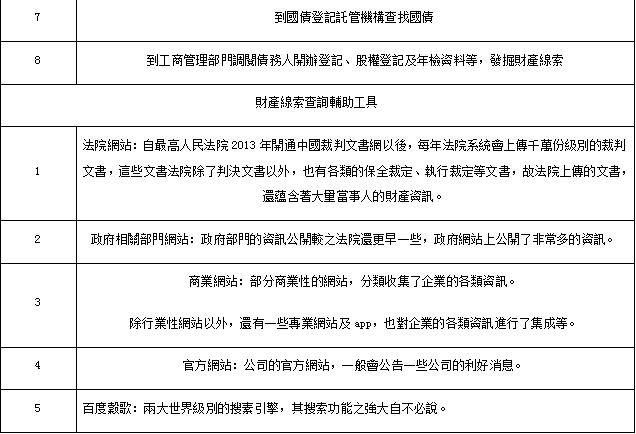
除了上表中的財產線索查找方向,在平時工作中,我們還可以借助一些輔助工具及手段進行查找,說不定會有事半功倍的效果呢。


免責聲明:本平臺不保證所提供資訊的精確性和完整性,內容僅供學習交流和參考,對任何人使用本資訊所引發的任何直接或間接損失均不承擔任何法律責任,我們旨在傳播美好。
本平臺文章版權歸原作者及原出處所有,若平臺發佈的內容涉及侵權或來源標記有誤,煩請告知,我們將根據要求更正或刪除有關內容。