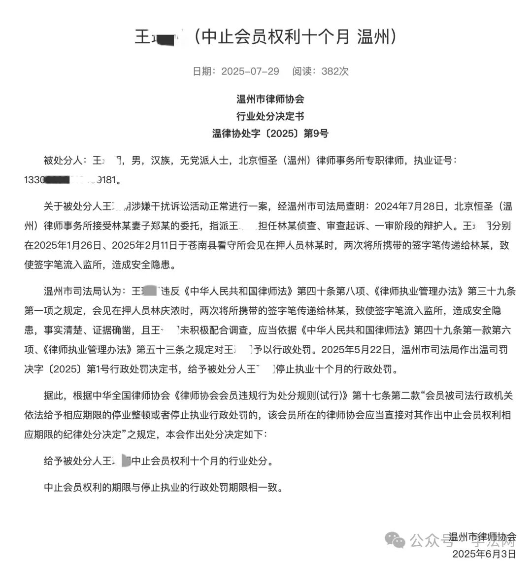
律師看守所會見時,將簽字筆遞給在押人員,被罰停止執業十個月!
據“浙江律協”律師“誠信檔案”最新消息,
北京恒聖(溫州)律師事務所專職律師王**,在擔任林某辯護人期間,於2025年1月26日、2月11日兩次會見時
將簽字筆傳遞給在押人員林某,造成安全隱患,且未積極配合調查
。
溫州市司法局認定其違法事實清楚、證據確鑿,於2025年5月22日
對其作出停止執業十個月的行政處罰
。溫州市律師協會據此依據相關規定,給予王**中止會員權利十個月的行業處分,
期限與行政處罰一致
。
以下,為處分決定書全文: