3月以來,內地多省、市發佈了生娃補貼政策,從內蒙古呼和浩特市生三娃補貼10萬、到江蘇省生育津貼免申即享、寧夏自治區生娃送奶爸假期⋯⋯從南到北,各地用"真金白銀"鼓勵適齡女性生娃。

隨著內地生育政策的重磅利好,孕媽媽們在備孕和孕期的保障需求也日益受到關注。近年來,香港保險憑藉其獨特的優勢,逐漸成為孕媽媽們的"新寵"。
如今,在香港,有多款重疾險可以為尚未出生的寶寶投保。一份保險不僅能保媽媽,更能給未出生的寶寶提供周全的保障,簡直是兩全其美的事情!
以下為大家介紹香港幾款主流為寶寶投保的重疾險
友邦
「愛伴航—首護摯寶」


投保要求:懷孕第22週及以上可投保
投保後流產:理賠已繳保費的105%
疾病理賠:出生90天內孩子患保單內保障的疾病(重症/輕症/兒童疾病),理賠基礎保額20%;出生90天後,全數支付受保疾病賠償額
身故理賠:出生180天內身故,理賠基礎保額20%;出生180天後身故,理賠基礎保額100%
保誠
誠保一生危疾保—摯愛保

投保要求:懷孕第22週及以上可投保
投保後流產:理賠已繳保費的105%
疾病理賠:出生90天內孩子患保單內保障的疾病(重症/輕症/兒童疾病/ICU病房),理賠基礎保額20%;出生90天後,在生保障的100%
身故理賠:出生180天內身故,理賠基礎保額20%;出生180天後身故,理賠基礎保額100%
出生嬰兒黃疸保障:至少連續5日光照治療黃疸,最多理賠7日,每次住院理賠基礎保額0.1%
媽媽產後抑鬱:孩子出生6個月內媽媽確診產後抑鬱理賠基礎保額5%,寶寶確診後6個月內至少6次就醫心理醫生治療
宏利
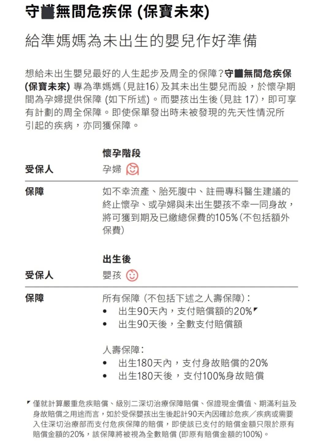
守護無間危疾保—保寶未來

投保要求:懷孕第22週及以上可投保
投保後流產:理賠已繳保費的105%
疾病理賠:出生90天內孩子患保單內保障的疾病(重症/輕症/兒童疾病/ICU病房),理賠基礎保額20%;出生90天後,全數支付賠償額
身故理賠:出生180天內身故,理賠基礎保額20%;出生180天後身故,理賠基礎保額100%
萬通
「首選健康愛護保」


投保要求:懷孕第22週及以上可投保
投保後流產:理賠已繳保費的105%
疾病理賠:出生90天內孩子患重症,理賠基礎保額20%;出生90天後,全數賠償額的100%
癌症現金津貼理賠:出生90天內患癌症,與該癌症相關的持續癌症現金津貼及自選額外癌症現金津貼,理賠現金津貼的20%;90天內患心臟病或中風,理賠心臟病及中風現金津貼的20%。超過90天的患癌症/心臟病/中風,理賠現金津貼100%
身故理賠:出生180天內身故,理賠基礎保額20%;出生180天後身故,理賠基礎保額100%
從保障孕媽媽到腹中胎兒,香港重疾險全方位守護,讓媽媽孕期更安心,讓寶寶的成長更放心,守護生命健康的每一步!