
新加坡家辦監管再升級
近日,新加坡針對家辦的監管再度升級。
8月5日,新加坡金融管理局 (以下簡稱為“金管局”) 在其網站上發表公告稱,從今年10月1日起,新加坡家辦管理的基金,在申請家辦稅務獎勵時必須附上金管局指定的篩查服務商所提供的背景調查報告。
金管局發布這一舉措,旨在讓服務商通過對稅收激勵申請者、其直系家庭成員和相關實體進行篩查,以確定他們是否可能與洗錢或恐怖主義融資活動或其他嚴重犯罪活動有關聯。
目前,金管局指定的篩查服務商(Screening Service Providers,簡稱SSP)共六家,分別為Avvanz、BDO Advisory、DC Frontiers、安永(Ernst & Young Advisory)、畢馬威(KPMG Services)以及普華永道(Pwc)。

據悉,背景審查報告所需審查的信息如下:基金公司、單一家庭辦公室(SFO)、基金公司和單一家辦的實際控制人、股東及董事,實際控制人的直系親屬,SFO的高級管理人員和投資專業人士,對實際控制人財富來源有主要貢獻的個人和公司,如果基金的結構為信托,則需為信托的設立者和受益人。金管局表示,一般而言,這一篩查過程預計需要兩周左右時間完成。
目前,在2024年10月1日前提交的基金公司稅務優惠申請不受影響。可以預見,10月1日後新加坡新的免稅令申請,設立流程中部分環節的時間成本增加,對相關材料要求更加嚴格。
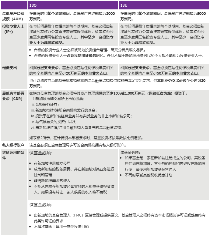
目前,要獲得130或13U稅務獎勵的批準,由家辦管理的基金工具必須滿足資產管理、投資專業人員、支出、資本調配,以及維持私人銀行賬戶等各方面的特定條件。

需指出的是,新加坡當局開始收緊政策並加強監管的主要原因是發現2023年的30億新幣大額洗錢案中的涉案人員與獲得免稅的家辦有關。這場大額洗錢案使新加坡監管部門意識到需要加大力度強化對家辦洗錢風險的監控與防範。

香港「彎道超車」
近年來,港府通過《有關香港發展家辦業務的政策宣言》公布了一系列政策措施,積極支持家辦的發展。這些措施旨在提供有利的市場環境,包括稅務優惠及簡化程序等,以吸引更多家辦落戶香港。
對比新加坡,目前香港在家辦領域實現了“彎道超車”:德勤與FamilyOfficeHK合作發布的市場研究顯示,截至2023年底,香港共有2,700多家單家辦。對比來看,截至2023年底,新加坡約有1,400家單一家辦 (SFO) 獲得了稅收優惠。
香港作為全球金融中心,歷史悠久,久經考驗。香港憑借與中國內地的連通性、強大的基礎設施以及豐富的立法和合規經驗促進了穩定,使得香港成為高凈值人士設立家辦的理想之地。目前隨著新加坡對於家辦的監管再度升級,香港在家辦領域的優勢進一步凸顯。
Alfo Capital聯合創始人兼董事、東亞銀行聯合創始人李氏家族第五代傳人李民安表示,香港的優勢在於其韌性。“香港不時會經歷金融危機,但我們看到香港總能東山再起。”

超級財富中心
香港被公認為著名的國際大都市和主要的全球金融和商業中心,吸引了大量財富和投資。此外,香港的生活質量及豐富的休閑娛樂,使其成為尋求財富和繁榮高凈值人士的理想目的地。
私營房地產顧問服務公司萊坊2024年財富報告顯示,香港凈資產3,000萬美元或以上的超高凈值人士 (UHNWI) 數量有所增加。2023年,香港有5,957名超高凈值人士,年增長率為2.5%。
如果這一增長趨勢持續下去,預計到2028年,香港的超高凈值人士數量將達到7,290人,大幅增加22.4%。這一增長率已超過其他亞洲地區,包括日本、新加坡、臺灣和泰國。
具體來看:
一、全球頂尖的財富管理中心
盡管過去幾年香港面臨諸多挑戰,香港資產及財富管理業務管理的資產規模總體保持穩健增長。
《2023年波士頓咨詢集團全球財富報告》顯示,瑞士目前是全球最大的財管中心,管理著2.4萬億美元資產,而香港緊隨其後,管理資產規模為2.2萬億美元。報告預測到2027年,香港將以3.1萬億美元的資產規模超越瑞士,成為全球最大的財管中心。
7月1日,瑞銀集團行政總裁安斯傑表示,香港的財富管理業務以每年7.6%的速度增長,預計香港有望在2027年或之前取代瑞士,成為全球頂尖的財富管理中心。
二、營商環境
香港在亞洲的戰略位置以及作為通往中國大陸的門戶,成為跨國公司和企業家的理想基地。此外,香港簡單的低稅制創造了一個有利於商業的環境,並吸引了世界各地的技術工人和專業人才。
香港的個人所得稅實行累進稅率,從2%到17%不等,與其他許多國家相比較低。相比之下,在2024年評估年度,新加坡的個人所得稅從2%開始,對高收入者最高可達24%。
值得一提的是,香港政府最近推出了各種人才吸引計劃,以填補人才缺口,包括頂尖人才通行證計劃和資本投資者入境計劃。這些高端專業人士和新投資者通常來自富裕背景,擁有豐富的工作經驗和良好的學歷。

三、生活&娛樂
香港融合了東西方文化,擁有繁榮的生活方式和文化景觀,具備多樣化的美食選擇、現代化的便利設施和高效的公共交通。此外,香港還提供優質的教育選擇,擁有眾多世界知名大學。
四、藝術中心
香港充滿活力的藝術舞臺吸引了來自世界各地的藝術家、收藏家和愛好者,已牢固確立了其作為充滿活力的地區藝術中心的地位。香港舉辦了大型藝術活動,包括巴塞爾藝術展香港展會,是亞洲藝術舞臺的重要支柱和全球藝術品交易日的重要活動。
此外,香港的畫廊、博物館和文化機構為其作為亞洲富有創意和影響力的藝術中心的地位做出了貢獻。目前,香港也是世界三大藝術品拍賣市場之一。零關稅促進了藝術品交易,有助於推動香港的藝術投資和藝術融資。

香港豪宅市場創新高
為提振香港樓市,今年2月28日,香港特區政府財政司司長陳茂波發表2024至2025財政年度特區政府《財政預算案》,其指出,即日起撤銷所有住宅物業需求管理措施(俗稱“辣招”),即所有住宅物業交易無須再繳付額外印花稅、買家印花稅和新住宅印花稅。
8月5日,中原地產研究部發布數據顯示,2024年上半年,香港價值2000萬港元以上的私人住宅買賣合約登記達1577宗,總金額706.51億港元,較2023年下半年分別大幅增長1.3倍和53.5%,創兩年半以來新高。
具體而言,一手房方面,今年上半年2000萬港元以上的一手私人住宅買賣合約登記錄957宗,共計約448.92億港元,創3年新高,且差不多等同2023年全年959宗。其中,港島南岸3B期BLUE COAST項目以206宗登記和49.92億港元成交額位居榜首。
二手市場方面,2000萬港元以上的二手住宅買賣合約登記620宗,總金額257.59億港元,同比上升70.8%。
值得註意的是,今年上半年,香港累計錄得6,117宗“普通話拼音”買家買賣登記,年增70%,創下1995年有紀錄以來的新高。目前香港樓市“普通話拼音”買家的比率,也升至25%的歷史最高點,這意味大陸買家在香港樓市占據重要角色。